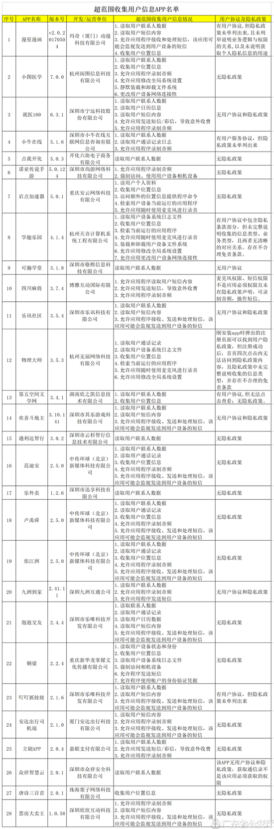
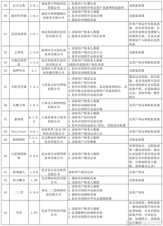
近日,广东省公安厅官网曝光7月份监测发现存在违规行为的44款App,涉“漫星漫画”“游戏超人”“乐讯社区”“欢喜斗地主”等。据该公告,有关监测情况已上报公安部通报属地公安机关开展清理整治。
据该公告,根据公安部“净网2019”专项行动和中央网信办、工信部、公安部、市场监管总局四部委关于开展App违法违规收集使用个人信息专项治理行动部署,广东省公安机关持续加大超范围收集用户信息App清理整治力度。2019年7月份,共监测发现490余款App存在超范围收集用户信息行为,其中“漫星漫画”“游戏超人”“乐讯社区”等44款App,存在超范围读取用户通话记录、短信内容,收集用户通讯录、位置信息,超权限使用用户设备麦克风、摄像头等突出安全问题。目前,有关监测情况已上报公安部通报属地公安机关开展清理整治。
该公告还指出,下步,广东省公安机关将继续深入开展“净网2019”专项和App违法违规收集使用个人信息专项治理行动,加大对超范围收集用户信息App的监测力度和通报整改,强化对窃取公民个人信息等侵犯公民个人信息违法犯罪活动的打击,震慑违法犯罪活动,为广大网民营造清朗网络环境。
44款超范围收集用户信息App名单具体如下:

(责任编辑:解絢)